跳至主要內容
高雄市景觀工程商業同業公會
HOME
關於公會
公會介紹
理事長的話
組織架構
公會章程
會員廠商名錄
會員名錄
廠商名冊
最新資訊
全部消息
活動公告
政府宣導
⼈才媒合平台
最新課程
全部課程
技能檢定輔導
樹⽊修剪課程
多元專業課程
專業研習講座
加入會員
如何加入
景觀資訊專區
全部資訊
相關法規
優良案例與技巧
景觀新知
知識庫Q&A
HOME
關於公會
公會介紹
理事長的話
組織架構
公會章程
會員廠商名錄
會員名錄
廠商名冊
最新資訊
全部消息
活動公告
政府宣導
⼈才媒合平台
最新課程
全部課程
技能檢定輔導
樹⽊修剪課程
多元專業課程
專業研習講座
加入會員
如何加入
景觀資訊專區
全部資訊
相關法規
優良案例與技巧
景觀新知
知識庫Q&A
Course
最新課程
景觀工程永續經營發展,並以環境綠化資源為共生,創造優質生態環境與生活品質,培育優質專業人才,創造產值及就業機會
首頁
最新課程
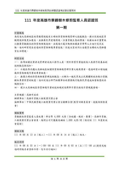
111年度高雄市景觀樹木修剪監看人員認證班第一期
2022年10月05日
分享這篇文章
讓更多人了解景觀工程最新課程