112 年度高雄市景觀樹木修剪技術人員認證班 第一期
參訓名額:80名
課程日期與地點:08月23日(三)~08月24日(四)
高雄市鼓山區美術館路80號 (高雄市立美術館演藝廳B1)
報名時間:112年07月17日(一) 09:00至 08月04日(五) 17:00止
課程費用:新台幣5,800元整。高雄市景觀工程商業同業公會會員,每間公司可獲最高補助 1,000 元整/間(請另附 112 年度有效會員證)。
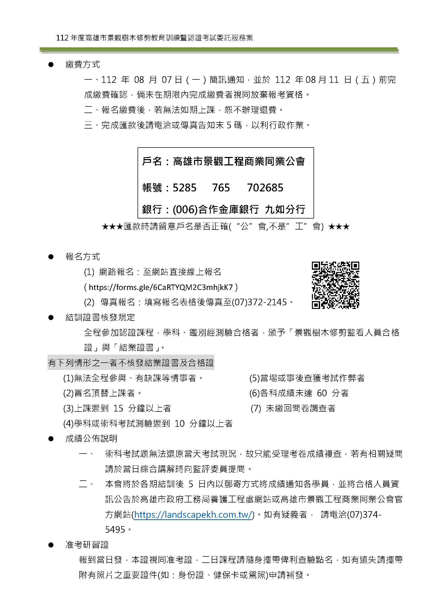
繳費方式:
112 年 08 月 07日(一)簡訊通知,並於 112 年08月11 日(五)前完成繳費確認,倘未在期限內完成繳費者視同放棄報考資格。
二、報名繳費後,若無法如期上課,恕不辦理退費。
三、完成匯款後請電洽或傳真告知末5碼,以利行政作業。
(1) 網路報名:至網站直接線上報名
(2) 傳真報名:
填寫報名表格後傳真至(07)372-2145








